我的世界网易版规则套装(mc我的世界被删的生物)

首页 » 热门资讯 » 正文

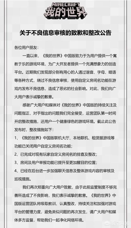
我的世界作为全球排名第一的沙盒游戏,他在国内拥有的粉丝数量也是非常多的!都说林子大了什么鸟都有。而我的世界这款游戏当中拥有许多的自建房间,这房间的人气呢也是非常高的。不法分子就看中了这些未成年玩家在房间当中非常高的活跃度,就创建了一些房间名暗含色情内容的游戏房间!我的世界作为一款深受未成年人喜欢的游戏,这些色情现象就会对未成年人造成不好的影响!希望央视能够针对此次事件持续性报道,直到问题解决为止。

《我的世界》我一直在玩,说实话我并没有看到过这些莫名其妙的房间!我一直把《我的世界》当做一款单机游戏在玩,我在努力的创建一个我自己的世界!但是今天曝光出的问题呢我认为还是非常严重的,我的世界这款游戏当中确实是拥有许多的未成年人,我自己也接触过!只有一个良好的游戏氛围才能够对这些未成年人造成一个好的影响,这些隐含色情内容的房间都会针对这些未成年人造成身心的损害!


这次事件也是一名玩家的父母曝光出来的,父母发现孩子玩的这款游戏含大量的色情信息之后,就想要去寻找举报的地方,但是找来找去竟然没有在房间当中找到一些举报的地方!因此呢,这次报道后《我的世界》中国运营板块也是公开的道歉,表示要做出整改。其实这个事情早都应该做了,作为一款允许玩家自主创建房间的游戏呢,必定要对游戏的房间作出严格的监管,作为这么大的游戏运营团队,竟然没有想到举报的机制真的是不应该!

知错能改善莫大焉希望我的世界能够发展的越来越好,官方的也能够做出更好的调整。

改什么?MC本来就不是给小学生玩的,在者说,别说游戏了,在我的视频还没挂之前就有好多弹幕是恶意发这种东西的,你能咋的?魔高一尺,道高一丈,现在的学生都早熟,你现在不让他接触,并且说清楚的话以后会更严重。有本事告MC恁咋不去告迷你?虽然我不了解沙盒游戏但我至少知道迷你是抄袭的。有本事告啊,蔡徐坤她还有本事告bilibili呢(虽然不是啥好货她),你有本事你也告去啊,看到B站微博的回复了?我相信MC官方的回复会比B站的还刚。这种事迟早都要经历的嘛,只要不出格,早点晚点也没关系的啦。没文化的人是可怕的,就跟重男轻女的古城似的,可怕到令人发指。有本事的话就让自家的孩子别玩,没本事的话就睁只眼闭只眼吧,你做的不一定是对的,是为孩子好,每个家长都是,但请问您这么做有给孩子带来了什么好处?可怜之人必有可恨之处,先想想自己的作为再去批判一个老游戏吧。


我的世界作为全球排名第一的沙盒游戏,他在国内拥有的粉丝数量也是非常多的!都说林子大了什么鸟都有。而我的世界这款游戏当中拥有许多的自建房间,这房间的人气呢也是非常高的。不法分子就看中了这些未成年玩家在房间当中非常高的活跃度,就创建了一些房间名暗含色情内容的游戏房间!我的世界作为一款深受未成年人喜欢的游戏,这些色情现象就会对未成年人造成不好的影响!希望央视能够针对此次事件持续性报道,直到问题解决为止。

《我的世界》我一直在玩,说实话我并没有看到过这些莫名其妙的房间!我一直把《我的世界》当做一款单机游戏在玩,我在努力的创建一个我自己的世界!但是今天曝光出的问题呢我认为还是非常严重的,我的世界这款游戏当中确实是拥有许多的未成年人,我自己也接触过!只有一个良好的游戏氛围才能够对这些未成年人造成一个好的影响,这些隐含色情内容的房间都会针对这些未成年人造成身心的损害!


这次事件也是一名玩家的父母曝光出来的,父母发现孩子玩的这款游戏含大量的色情信息之后,就想要去寻找举报的地方,但是找来找去竟然没有在房间当中找到一些举报的地方!因此呢,这次报道后《我的世界》中国运营板块也是公开的道歉,表示要做出整改。其实这个事情早都应该做了,作为一款允许玩家自主创建房间的游戏呢,必定要对游戏的房间作出严格的监管,作为这么大的游戏运营团队,竟然没有想到举报的机制真的是不应该!

知错能改善莫大焉希望我的世界能够发展的越来越好,官方的也能够做出更好的调整。

谢邀

我认为这是对的吧,毕竟联机大厅里面什么人都有,谁能考虑到这些情况呢

本文来自投稿,不代表本站立场,如若转载,请注明出处:https://www.cxcxb.com/artdetail-70959/
 推荐视频

钻石般的她

路易莎·拉涅瑞 杰丝敏·特丽卡 斯特凡诺·阿科尔西 卢卡·巴尔巴罗萨 萨拉·博西 洛雷达纳·卡纳塔 杰皮·库奇阿里 安娜·费泽蒂 奥罗拉·乔维纳佐 妮可·吉玛多 米莱娜·曼奇尼 维尼乔·马尔基奥尼 葆拉·米纳乔尼 爱多阿多·普尔加托里 卡尔米内·雷卡诺 艾莱娜·索菲亚·里奇 卢妮塔·萨维诺 凡妮莎·斯卡莱拉 卡拉·西格诺里斯 卡夏·斯穆特尼亚克

观世音国语

赵雅芝 任达华 吴君如 刘丹

三星堆里有个村

黄品沅 杨迪 赵海燕 张歆怡 吕昀峰 赵亮 刘仪伟 郑彧垚 毛明睿 庞润宇 张小红 曾晓琴 毛禹俊辰 魏珍珍 紫鸢 侯少见 巫兴义 黄海波 车大全 周帝 湛瑞雪 马永华 卿玉婷 刘期军 温成良 刘诗兵 罗润波 林中述 湛方保 范伦建 魏盛江 王友顺 游洪清 林明举 袁宗俊 余诗海 庄景伟 卿尚军 黄兴利

雷杰普的精彩人生7

沙汗.古克巴卡尔 Öznur Serçeler Irfan Kangi

无名指国语

郭富城   许恩怡   鲍起静   梁咏琪   谭耀文

神鬼猎人:在结冰的路上

Milo Parker Anke Engelke Bastian Pastewka

美少女战士Sailor Stars国语

三石琴乃 久川绫 富泽美智惠 筱原惠美 深见梨加 荒木香惠 石田彰 古川登志夫 古谷彻

朋克 三角

长野凌大   藤林泰也   雏形明子   栗原类   中村純猛   秋谷百音   姫子松柾   大川優羽   鈴木恒守   凜大

穿越时空的少女1994

内田有纪 河相我聞 鈴木蘭々 菅野美穂 山下真希 森本レオ 吉沢京子 安室奈美恵 塚本信夫

手机刑事-钱形舞

堀北真希 山下真司 金刚地武志

 用户评论
 正在加载